全國咨詢熱線:400-035-0305
日期:2020-11-27
屋頂花園是營造在建筑物頂層的綠化形式,主要是為了充分利用空間,盡量在“水泥森林”中增加綠色和綠量。它能補償建筑物占用的綠化地面,大大提高了城市的綠化覆蓋。
屋頂花園不但降溫隔熱效果優良,而且能美化環境、凈化空氣、改善局部小氣候,還能豐富城市的俯仰景觀,所發揮的景觀與生態作用都十分顯著。
屋頂花園是屋頂綠化的其中一種形式,屋頂綠化可分為
1.草坪式屋頂綠化(簡單式屋頂綠化)

僅以地被植物和低矮灌木綠化的種植屋面。
2.組合式屋頂綠化(半密集型屋頂花園)


地被植物為主,并在屋頂承重部位以復層植物配置或組合容器植物的形式的屋頂綠化類型。
3.花園式屋頂綠化(密集型屋頂花園)


選擇喬木、灌木和地被植物等進行復層配置,可供人游覽和休憩的屋頂綠化類型。
不同類型的屋頂綠化應有相宜的面積指標作保證。屋頂綠化的參考指標見下表:

表格來自:《JGJ155-2013種植屋面工程技術規程》
另外,5°<屋面坡度<15°時,宜采用草坪式屋頂綠化。
屋頂花園由于其特殊的位置,在花園營造上都需特別注意以下問題:
一.荷載問題
有建筑屋面改造成種植屋面時,荷載必須在屋面結構承載力允許的范圍內。

表格來自:《GB 50009-2012建筑結構荷載規范》
上述屋面荷載均不包括花圃土石等材料自重。

表格來自:《JGJ155-2013種植屋面工程技術規程》
花園式和組合式屋頂綠化屋頂設計,其屋面荷載應≧4.50KN/m2(營業性屋頂花園≧6.0KN/m2);草坪式屋頂綠化屋頂設計,其屋面荷載應≧2.5KN/m2。
在具體設計中,為了減輕荷載,應將亭、廊、花壇、水池、假山等重量較大的景點設計在承重結構或跨度較小的位置上,同時盡量選擇人造土、泥炭土、腐殖土等輕型材料。
二.防水與排水
為了保證種植屋面上的植物能培育生長,只有有效的進行防水和排除積水,做到不滲不漏,才能滿足房屋建筑的使用功能。
屋頂必須達到《屋面工程技術規范》GB50345-2004建筑二級防水標準、重要建筑須達到一級防水標準。
設置完善的排水系統,除溢水孔、天溝外,還應設置出水口、排水管道等,并做好定期清潔、疏淘工作。排水系統需要保證暴雨后1小時內排水,在排水口應有過濾結構。
三.管理問題
屋頂花園阻斷了植物與大地的聯系,屋頂的氣候環境也比地面惡劣,不利于植物生長,養護與管理不當將會使植物生長不良,嚴重影響屋頂綠化的效果。

索爾園林AI管理系統的應用,可以使養護管理更加科學更加有效。它利用5G、大數據、云計算等新科技,對植物、土壤、水源、水體、空氣等生態數據進行精準監控,并在AI私人助理的幫助下,實現精準灌溉、精準施肥、各種景觀小品精準控制等,在減少人工的同時達到科學化養護、智慧化管理。
屋頂花園的構造分析:
一般來說,屋頂花園構造層自下而上通常分為防滲漏層、隔根層、保濕層、蓄排水層、過濾層、種植(土壤)層、植被層等。

索爾模塊化組合屋頂花園解決方案,顛覆傳統花園營造方式,將隔根層、保濕層、排(蓄)水層、過濾層集于組合花箱中,減少施工流程。

索爾多模塊組合屋頂花園優勢:
· 模塊化組合,積木式任意快速拼接
· 無縫拼接,防水,防根穿刺
· 既是獨立模塊又能共享水源
· 自帶儲排水功能,又有隔熱保溫功能
· 水肥一體,維護方便,無需專業技術
· 多種模塊組合,成型快、綠化率高、立體效果強,適合于各種需求

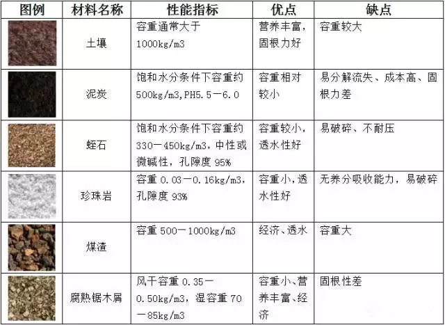
種植土層:
屋頂花園的種植基質除了要滿足提供水分、養分的一般要求外,應盡量采用輕質材料,以減少屋面載荷。
常用基質有田園土、泥炭、草碳、木屑等,并采用土壤改良劑以促進形成團粒結構保水性及通氣性良好,且易排水。

▲常見栽植基質性能
種植基質的選擇及搭配,一方面要因地制宜,充分考慮當地的氣候,地理以及所選植物的種類等因素。另一方面,還可以考慮使用可回收材質,例如沙,粗石子,碎磚塊等。這樣不但有利于生態環境的改善,還降低了生產,交通,垃圾填埋等附屬經濟成本。
植被層:
植被層植物種植,應根據屋面大小、坡度、建筑高度、受光條件、綠化布局、觀賞效果、防風安全、 水肥供給和后期管理等因素選擇,并應符合下列要求:
· 不宜選用根系穿刺性強的植物;
· 不宜選用速生的喬木、灌木植物;
· 高層建筑屋面宜種植地被植物和小灌木;
· 坡屋面宜種植地被植物;
· 喬木、大灌木高度不宜大于2.5 m,距離邊墻不宜小于2 m。
· 喬木種植處需在承重梁及柱頂位置。喬木種植位置距離女兒墻應大于2.5m。
植物選擇建議:
選擇耐旱的矮灌木和草本植物;
選擇陽性、耐瘠薄、耐積水的淺根性植物;
選擇抗風、不易倒伏的植物種類;
選擇抗寒性強,冬季能露地越冬的植物;
盡量選用鄉土植物;
栽植容易,耐修剪,生長緩慢的樹種。
植物是建造屋頂花園的主體,設計時應盡量實現四季花卉的搭配,注意樹木的色彩、姿態和季相變化。
園景樹
紫薇、雞蛋花、石榴、紅楓、八角金盤、木槿、假連翹
屋頂花園荷載決定了不能過多使用太過高大的喬木。但為了有視覺焦點,設計時也可選用少量較小的喬木或較大型的灌木。
花灌木
玫瑰、月季、山茶、杜鵑、繡球、噴雪花、六月雪、五色梅、三角梅大花六道木、南天竹、紅花檵木、石楠、女貞、黃楊
花灌木是屋頂花園中重要的角色,無論是花朵,還是葉色,甚至果實,都可欣賞。品種繁多,設計時要盡量實現四季開花的目標。
草本植物
矮牽牛、美人蕉、佛甲草、鳳仙、秋海棠、美女櫻、長壽花、麥冬草
藤木植物
藤本月季、紫藤、鐵線蓮、花葉絡石、凌霄

屋頂花園存在有助于開拓人類綠化空間,改善城市宜居性,是美化環境、應對城市氣候變化、促進城市節能減排和生態化的重要措施。
建設城市中的花園,屋頂花園是一個可大力推廣的方向。